How Reporting Works

First Steps

The Model
ASLA coordinates the system. ALIAS (an independent provider) receives reports, manages intake and triage, and oversees independent pathways. ASLA does not receive or decide individual cases.

If it’s urgent
If someone is in immediate danger, call 911 first.

Where to report
Use your organization’s “Report a Complaint” button (links directly to ALIAS).
Can’t find it? Contact your respective PSO

Start a report

Step-By-Step

Acknowledgment

2) ALIAS confirms receipt in about 48 working hours.

Timelines

5) ALIAS explains next steps; any decisions are implemented by your organization; appeals per policy.

ABSSCM FAQ

Triage & Decisions

3) ALIAS checks safety, scope, and accommodations (target ~10 business days for initial triage).

Outcomes

6) ALIAS communicates next steps and, where applicable, the outcome/decision and any appeal options. Your organization implements required measures per policy.

1) Use your PSO’s Report a Complaint button (anonymous is allowed). Save your secure code for follow-up.

Pathways

4) In-scope (AB UCC) → independent process (informal or formal). Out-of-scope → redirected to the correct PSO/club policy.

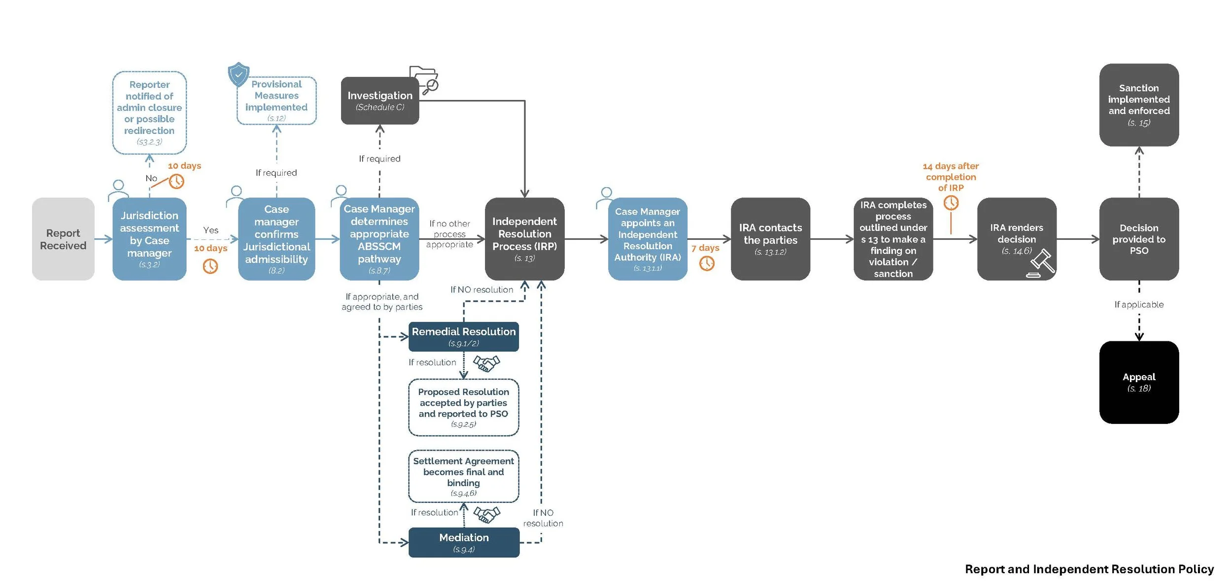
Reporting Mechanism Flow